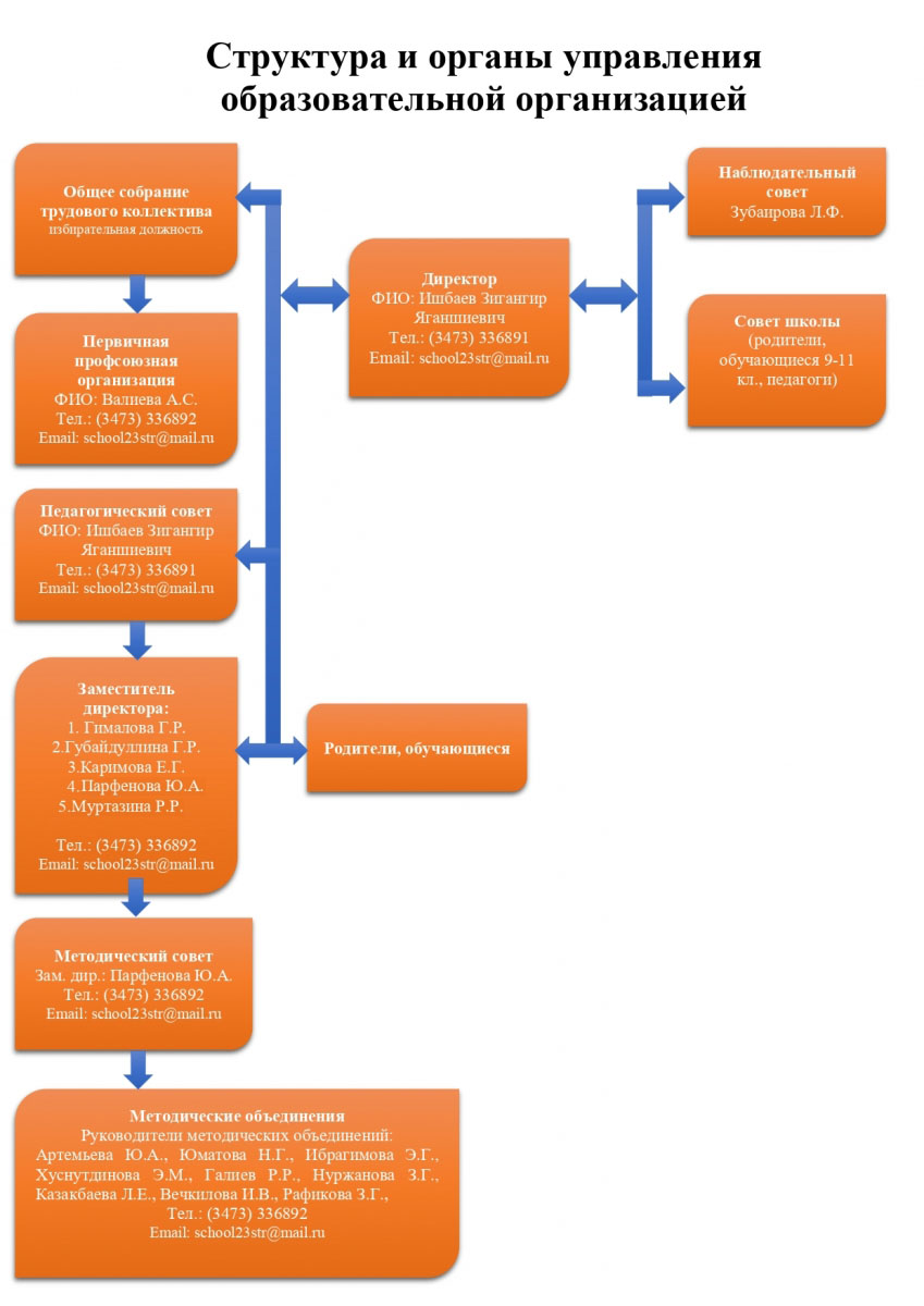
Единоличный орган управления МАОУ «ПМШ №23» г. Стерлитамак РБ Скачать
Коллегиальный орган управления МАОУ «ПМШ №23» г. Стерлитамак РБ Скачать
Положение о наблюдательном совете Посмотреть
Положение о методическом совете Посмотреть
Положение о методическом объединении учителей-предметников МАОУ СОШ №23 ГО г.Стерлитамак РБ Посмотреть
Положение о Совете школы Посмотреть
![]() |




.png)




